【春日井PFAS訴訟】 地裁判決が事実上却下で、控訴いたしました。判決・控訴理由書・控訴理由書補充準備書面つき
私、はらだよしひろが、個人的に思ったことを綴った日記です。社会問題・政治問題にも首を突っ込みますが、日常で思ったことも、書いていきたいと思います。
目次
春日井PFAS訴訟 第一審判決が令和7年6月19日に出ました。
その結果は、「却下」という形で、PFASが国の暫定基準値を超えても公表していないことを審理しない! というものでした。
私が、PFASの件で春日井市に対して住民訴訟を起こしているのですが・・・・・
その判決が、令和7年6月19日に出ました。結論は、事実上の「却下」でした。正確な裁判の主文は以下のようになります。
主文
1 本件各訴えのうち、伊藤健吾、伊藤良太、磯邉直美及び安藤竜一に対する損害賠償請求を求める部分をいずれも却下する
2 原告の余の請求を棄却する
3 訴訟は原告の負担とする
「却下」というのは、審理せずに退ける!ということなので、PFASの水質検査が国の暫定基準値を超えても公表していないことも、審理しない ということでもあります。
具体的に、どういうことかというと、伊藤健吾さん 伊藤良太さん 磯邉直美さん 安藤竜一さん は、地方自治法242条の2第1項4号の「当該職員」には、該当しないから却下するのだ!ということなのです。
ただ、この判決の理屈は、ものすごく可笑しすぎて、そもそも、
- 伊藤健吾さん 伊藤良太さん 磯邉直美さん 安藤竜一さん が、地方自治法242条の2第1項4号の「当該職員」に該当するかしないかなんていうことは、裁判でどっちも主張してないよ!=弁論主義第1テーゼに反する判決=裁判所としては絶対にやってはいけない判決
- 判例なんか見ても、伊藤健吾さんらは間違いなく地方自治法242条の2第1項4号の「当該職員」にあたるよ!
ということなのです。なんでここまであからさまな判決を出してきたのか・・・・考えられるのはPFASの水質検査が国の暫定基準値を超えても公表していないことを、審理したくなかったからだと思うのです。
では、実際にどのような判決なのか、見てみましょう
判決文














第一審判決の解説。
原判決は結論として、①現場4名(伊藤健悟・伊藤良太・磯邉直美・安藤竜一)に対する損害賠償請求を「不適法」として却下、②市長に対する残りの請求も棄却、③訴訟費用は原告負担――としました。理由の骨子は次のとおりです。
まず①「当該職員」性(本案前の争点)。裁判所は、住民訴訟で個人賠償の対象となるのは、問題の財務会計行為(ここでは検査の委託契約や支出)を本来的に行う権限を持つ者、または委任等によりその権限を与えられた者に限られると整理。春日井市は水道事業の管理者を置かず、契約権限は法令上、市長に帰属。実務上は「上下水道経営課長」に3000万円までの専決権がある一方、4名は所長・補佐・主査等で、契約締結や支出の決裁権・専決権を持たない。委任や専決付与も認められない――として、4名は「当該職員」に当たらず、彼らへの賠償請求は入口で却下、となりました。
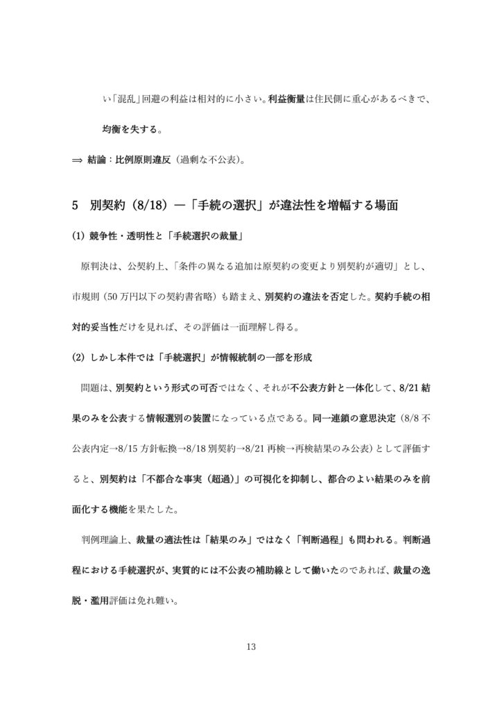
次に②「別契約は違法か」(本案の中心)。原告は、本来は当初契約の契約変更で追加検査を行うべきなのに、手続を飛ばして別契約にした点、かつ50万円以下で契約書を作らず約款等の枠外運用になった点をとらえ、地方自治法上の適法性や水道法令・市の検査計画違反だと主張しました。これに対し裁判所は、
- 契約変更か別契約かは裁量:入札で成立した当初契約の条件を後から変更すると公平性・競争性を損なうおそれがある。したがって、追加業務を別契約で行う判断は合理的裁量の範囲で違法ではない。
- 契約書省略は規則適合:市契約規則は50万円以下なら契約書を省略可。本件は22万4400円の委託で、規則に沿う。
- 検査の質・安全性は担保:受託者は当初契約時に提出した手順書・妥当性評価書等の条件を満たし、追加検査も国通知法に沿って実施。市はバックデータ提出や現地確認も実施。約款記載がなくても直ちに恣意的運用とは言えない。
- 水道法の委託規制は非該当:PFOS/PFOAは当時「水質基準項目」ではなく「目標設定項目」。よって水質基準検査を対象とする条文(契約条項記載義務等)は適用外。市の水質検査計画も、策定義務はあるが法令そのものの効力まではないと評価。
以上から、別契約の締結・履行自体に違法はないと判断しました。
③市長個人の賠償責任。別契約の締結は課長専決によるため、市長が責任を負うのは、違法行為を止める指揮監督義務違反がある場合に限られます。しかしそもそも別契約を違法とまでは認めなかったため、市長の賠償責任も否定されました。
④事実経過の評価。裁判所は、7/28に第4水源ポンプ故障→取水量制限→8/1予定どおり採水→8/7に基準超え判明→8/8協議→8/15別契約方針→8/18締結→8/21通常状態で再検→9/28支払、というタイムライン自体は認定。もっとも、8/1結果の非公表や情報提供の在り方は、本件の賠償責任の枠(財務会計上の違法な支出があったか)からは直接審理せず、契約手続・法令適用の有無を中心に適法と結論づけています。
総じて原判決は、①当該職員の範囲を狭く捉え4名を門前で排除、②追加検査を別契約とした選択を契約実務上の裁量として尊重、③50万円以下の契約書省略や検査の品質確保の実務対応を肯定、④PFASの法的位置づけ(当時は基準外)を前提に水道法令の直接適用を否定――という手続・適用法令中心の狭い審理で、市の違法性を否定しました。その結果、損害(22万4400円)の返還請求はすべて退けられ、費用負担も原告側となった、というのが原判決の全体像です。
第一審の判決に対して、控訴いたしました。
当然のことながら、原判決には、明らかな誤りがあるので、控訴いたしました。
その控訴理由書の概要は、以下の通りです。
1)「当該職員」該当性—自治法153条の委任・代理に基づく権限行使
- 本件職員は長の補助機関として地方自治法153条により委任・代理を受け、当該財務会計行為(別契約の締結・非公表運用等)に実質関与。
- 原審が依拠した「議長事件」型の先例は補助機関ではない議会の議長を対象とするもので事案が異なる。補助機関たる職員に**委任が到達していれば「当該職員」**に当たるのが判例法理の射程。
- よって「権限委任が認められず、単なる補助」→事実誤認/法適用誤り。却下ではなく本案審理が相当。
2) 弁論主義違反=手続的違法(憲法32条の裁判を受ける権利の実効性)
- 原審は当事者が主張していない「委任なし」を自ら前提に却下を導くなど、弁論主義第1テーゼ違反。
- これは審理構造を歪め、**本案アクセス(憲法32条)**の実効性を害する手続的瑕疵。
- 手続違法が先行するため、却下部分は当然に取消し→本案審理へ。
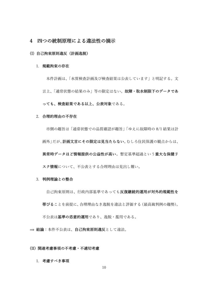
3) 裁量統制の憲法的強度—21条「知る権利」・25条「生存権」を踏まえた自己拘束違反
- 市は計画・運用で**検査・公表の枠組みを自ら設定(自己拘束)**し、住民の情報アクセス=21条の実効性、水安全=25条の保護に資する基盤を形成。
- そのうえで8/1結果の非公表・別契約のみ公表は、形式適法であっても説明可能性・検証可能性を欠く裁量逸脱として憲法的審査密度を要する。
- 権利侵害の蓋然性がある以上、門前却下は許されず、実体審理で違法性(裁量逸脱・濫用)を判断すべき。
4) 憲法判断回避(ブランダイス・ルール)の限界—本件は非該当
- 本件は21条・25条・99条の違反が主要争点で、非憲法的理由だけでは事件は解決していない(非公表状態・議会答弁問題が残置)。
- よって回避要件(憲法問題に触れず解決可能)が満たされず、原審の憲法判断回避は不当。
- 控訴審は憲法問題に踏み込み、権利の実効的保障を基準に裁量統制を行うべき。
5) 住民訴訟における憲法救済の枠組み—財務会計行為と権利侵害の接続
- 返還請求の対象は別契約に基づく支出だが、その違法性判断は公表義務運用・検査の信頼性確保という憲法上保護される利益と不可分。
- したがって、(a) 当該職員性を認め本案へ、(b) 裁量逸脱・濫用(自己拘束違反・説明可能性欠如)を認定し、(c) 支出の違法・返還を導くか、少なくとも差戻しのうえ実体審理を尽くさせるべき。
実際の控訴理由書は以下の通りです。
控訴理由書



























控訴人第1準備書面(控訴理由書を補充)も提出
ただ、私は控訴理由書での主張が足りないと感じ、控訴理由書を補充するための「控訴人第1準備書面」を控訴審に提出しました。その概要は以下になります。
1) 「当該職員」性の回復 ― 自治法153条の委任・代理を前提に
- 補助機関たる職員への委任・代理(自治法153条)により、契約締結・公表可否などの実質的権限が移転している以上、伊藤所長らは**「当該職員」**に該当。
- 原審が依拠した「議長事件」は補助機関ではない議会の議長を対象とするため本件に類推不適。
- 決裁経路・専決規程・意思決定記録という文書証拠で委任の到達を立証済み。
→ 却下(不適法)ではなく本案審理へ戻すべき。
2) 弁論主義違反=手続的違法(憲法32条の実効性侵害)
- 原審は、当事者が主張していない**「委任不存在」**を自ら前提に却下結論を構成。
- これは弁論主義第1テーゼ違反であり、当事者の防御機会を奪う手続瑕疵(裁判を受ける権利の実効性:憲法32条)に直結。
→ 却下部分の取消し、少なくとも差戻しが不可避。
3) 権利基盤に立つ裁量統制 ― 21条「知る権利」・25条「生存権」・99条
- 計画の公表条項は行政の自己拘束。8/1超過不公表+8/21別契約のみ公表は、
- 自己拘束違反、
- 関連考慮事項の不考慮/不適切考慮、
- 目的逸脱(見栄えのよいデータの選別化)、
- 比例原則違反(全面不公表という過剰制約)。
- 住民の健康・安全に直結する情報の選別は、21条・25条の保護領域の核心。市長の議会答弁は99条(尊重擁護義務)にも抵触。
→ 形式適法論に矮小化せず、判断過程審査で違法性を認定させる。
4) 憲法判断回避の限界(ブランダイス・ルール非該当)
- 本件の紛争核心は不公表による権利侵害と虚偽答弁にあり、憲法問題に触れずには解決不能。
- よって原審の回避は不当。比較法上も、環境・健康リスク情報の不提供に国家責任を認める潮流(ECHR等)。
→ 控訴審は憲法判断を正面から行い、権利の実効的保障を基準に審査密度を引き上げる。
5) 住民訴訟の救済構造 ― 財務会計行為と基本権侵害の接続
- 別契約→再検→再検のみ公表という連鎖は、情報統制の手段としての財務会計行為。
- 透明性・競争性の毀損、説明責任の欠落は財産的損害(信頼失墜による将来コスト等)にも波及。
→ 救済は①却下部分取消し、②本案審理(差戻し)で裁量逸脱・憲法違反を審理、③22万4400円の返還等の財務的結論へ。少なくとも違法性判断の枠組みを明示して差し戻させる。
実際の控訴人第1準備書面は以下のようになります。
控訴人第1準備書面
































控訴人第1準備書面 解説(原判決の問題点→補強点)
原判決の問題点(まずここがズレている)
- 争点のすり替え
事件の芯は「8/1基準超えを隠し、8/21だけ見せた一連の判断」の適法性なのに、原判決は現場責任者が「当該職員」かという形式論へ。 - 弁論主義違反
当事者が主張していない「委任なし」を裁判所が自ら土台に。 - 裁量統制を未審理
自己拘束(計画違反)、関連考慮欠落、目的逸脱、比例原則違反という基本の4原理をスルー。 - 憲法判断の回避
知る権利(21)・生存権(25)・尊重擁護義務(99)の核心を「財務会計外」で押し出し、実質審理を避けた。
今回の準備書面で控訴理由書をどう補強したか
- A.「当該職員」論の実証強化
委任・専決の仕組みと決裁経路、内部規程・決裁文書の位置づけを整理し、「補助機関=実質権限行使」の具体像を提示。原判決の読替え(委任不存在)を、当事者主張と証拠の対比で明確に否定。 - B. 弁論主義違反の特定化
どの文言・どの行で裁判所が当事者主張を超えたかを特定し、違反が結論形成に与えた因果(却下理由への直結)を可視化。 - C. 裁量統制の四原理で“連鎖”を審査
8/1不公表→8/18別契約→8/21再検→8/21のみ公表を一体の判断過程として、①自己拘束違反(「検査結果は公表しています」からの逸脱)、②関連考慮欠落(健康・注意喚起の軽視)、③目的逸脱(見栄え調整化)、④比例原則違反(併記で足りるのに不公表)に分解して立証。 - D. 憲法あてはめの精密化
21条=完全・タイムリーな水質情報へのアクセス、25条=健康権の情報基盤、99条=計画遵守と誠実答弁義務、の逐条論証を追加し、「切断して回避」は不可と提示。 - E. 「切断論」への体系反論
契約目的・成果物の性質・事務フロー・予算効果・制度趣旨の5視点+**水質検査計画の自己拘束(『公表しています』)**で、別契約と不公表の不可分性を論証。 - F. 別契約そのものの違法論の拡張
手続選択が情報選別の補助線になった点に加え、契約原理(公序良俗・信義則)、**地方財政法4条(不要不急・無駄な支出の禁止)**からも違法性を補強。 - G. 損害論の具体化
直接費用に加え、信頼失墜・監視・危機広報の追加コストという財務的帰結を整理。 - H. 被控訴人(春日井市側)答弁書への逐条反論
「計画外」「条例開示で足りる」「給水栓で基準内」等の主張を一点ずつ潰し、併記公表という代替可能性を示して比例審査で優位付け。
何を求めているか(今回の請求の芯)
原判決の取消し/判断過程を一体として違法認定/違法支出の返還(必要に応じ差戻しで金額精査)。
――水道という生命線で、「異常時データは隠さない」を最低ラインとして確立するための控訴です。
はらだよしひろと、繋がりたい方、ご連絡ください。
私、原田芳裕は、様々な方と繋がりたいと思っています。もし、私と繋がりたいという方は、是非、下のメールフォームから、ご連絡ください。ご相談事でも構いません。お待ちしております。






_001-1-150x150.jpg)

